MK体育
首页
关于MK体育
MK体育简介
组织架构
集团声誉
企业平台
行业职位
其他
多元营业
检测判断
特种专项施工
绿色建材
咨询与设计
产品认证
其他营业
新闻中心
MK体育新闻
行业新闻
加入我们
招贤纳士
培训生长
投资者关系
联系方法
联系方法
在线留言
首页
新闻中心
行业新闻
行业新闻
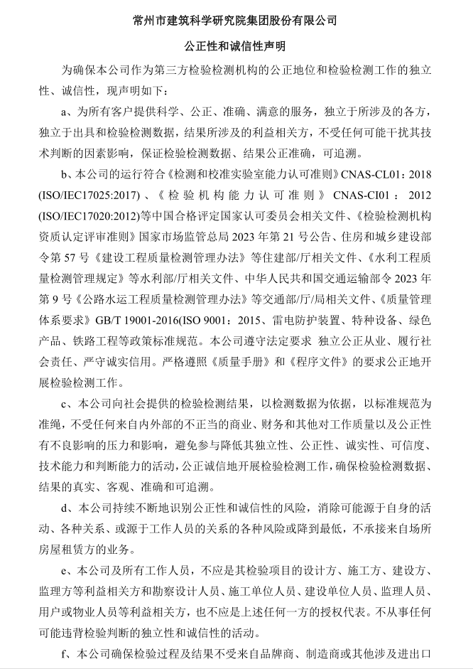
常州市修建科学研究院集团股份有限公司公正性和诚信性声明
更新时间:2024-11-06 点击:7324
上一条信息:
苏省建设工程质量磨练机构司法判断收费指导意见
下一条信息:
关于征集《建设工程机械视觉变形丈量标准》参编单位的函
关于MK体育
MK体育简介
组织架构
集团声誉
企业平台
行业职位
其他
多元营业
检测判断
特种专项施工
绿色建材
咨询与设计
产品认证
其他营业
新闻中心
MK体育新闻
行业新闻
加入我们
招贤纳士
培训生长
联系方法
联系方法
在线留言
投资者关系
版权所有 MK体育 苏ICP备05019069号-1 手艺支持:常州迅捷网络
网站地图